Anar al contingut principal
Universitat Politècnica de Catalunya
  • Inici
Cerca avançada…

Menú

Cerca avançada…
  • Inici

  • Què és el DRAC?
    • Principals funcionalitats de DRAC
    • Suport als usuaris
    • Cursos de formació
    • Versions de DRAC
    • Butlletí DRAC
    • Política de protecció de dades
  • Normatives i formularis
    • Instituts Universitaris de Recerca, Centres de Recerca i Grups de Recerca de la UPC
    • Revistes i congressos notables UPC
    • Avaluació de la recerca (punts PAR i PATT)
  • L'avaluació del currículum vitae: punts PAR, sexennis, acreditacions, ...
    • UPC. Punts PAR i Punts PATT
    • UPC. Punts PAR
    • UPC. Punts PATT
    • UPC. Complement Addicional de Docència
    • CNEAI. Trams de recerca (sexennis)
    • AQU. Acreditació del professorat
    • Ministerio de Ciencia e Innovación. Agencia Estatal de Investigación
    • Indicis de qualitat que consten a DRAC: JCR, factor d'impacte, quartil, AVERY, ...
  • Documentació de suport
    • Videos de suport
    • Manuals d'ajut
    • Activitats i dades curriculars
    • Preguntes més habituals
    • Què he de fer per...
    • Glossari
    • Integració de la producció científica als genwebs
    • DRAC for doctoral students
    • logo-phedra.png
  • Contacta amb DRAC
    • Subscriu-te per rebre les novetats
    • Suport DRAC

  • Identificació
Descriptor de la Recerca i l'Activitat Acadèmica de la UPC. DRAC
  1. Inici
  2. Què he de fer per...
  3. Catalogar publicacions
  4. imatges
imatges http://drac.upc.edu/info/ca/com-puc/catalogar-publicacions/imatges http://drac.upc.edu/info/++resource++plone-logo.svg

Comparteix:

imatges

Catalogar exemplar publicació
Catalogar exemplar publicació
Catalogar exemplar publicació - fitxer
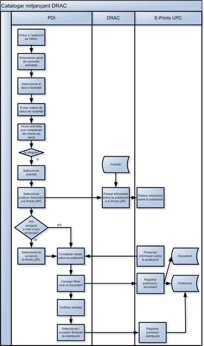
Catalogació a E-Prints UPC
Catalogació a E-Prints UPC
Catalogació amb E-Prints UPC

Navegació

  • Què és el DRAC?
  • Normatives i formularis
  • L'avaluació del currículum vitae: punts PAR, sexennis, acreditacions, ...
  • Documentació de suport
  • Contacta amb DRAC

On som

Contacte

Unitat d'Informació d'RDI (GPAQ)

Campus Diagonal Nord, Edifici VX (Vèrtex). Pl. Eusebi Güell, 6 08034 Barcelona

Tel.: 93 413 40 34

E-mail: suport.drac@upc.edu

Directori UPC

Formulari de contacte

© UPC Unitat d'Informació RDI

  • Desenvolupat amb genweb UPC
  • Mapa del lloc
  • Accessibilitat
  • Avís legal
  • Configuració de privadesa