Afegir activitat
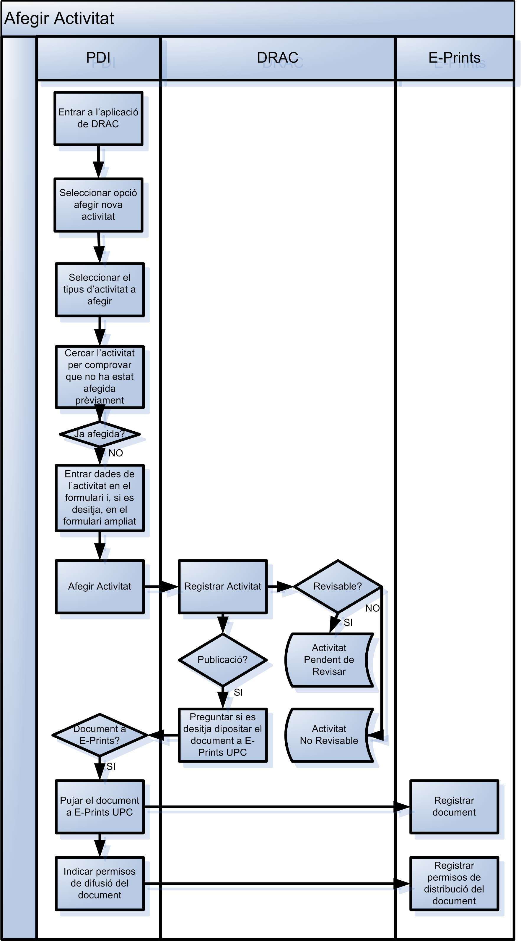
Es tracta de la introducció d'una activitat curricular per part del PDI a DRAC. Si l'activitat introduida és una activitat Revisable llavors l'activitat serà etiquetada com a Pendent de Revisar. En cas contrari serà etiquetada com a No Revisable.
Si l'activitat es tracta d'una autoria d'una publicació es podrà, si és desitja, guardar el document al repositori institucional E-Prints UPC. Les avantatges de guardar el document en aquest repositori són:


Si l'activitat es tracta d'una autoria d'una publicació es podrà, si és desitja, guardar el document al repositori institucional E-Prints UPC. Les avantatges de guardar el document en aquest repositori són:
- Per una banda, si els autors ho autoritzen, el servei de biblioteques estudiarà el copyright otorgat pels autors a qui n'haig fet la publicació, i si aquest copyright ho permet, farà públic el document a través de la web pública del E-Prints i en altres mitjants de difusió de la UPC.
- Per altra banda, la publicació es considerarà automàticament com a Catalogada.
Per tenir més detall sobre com es fa l'entrada del document al repositori E-Prints UPC cal anar a Que he de fer per.../Catalogar publicacions.

Comparteix: