Passos per a la catalogació mitjançant DRAC
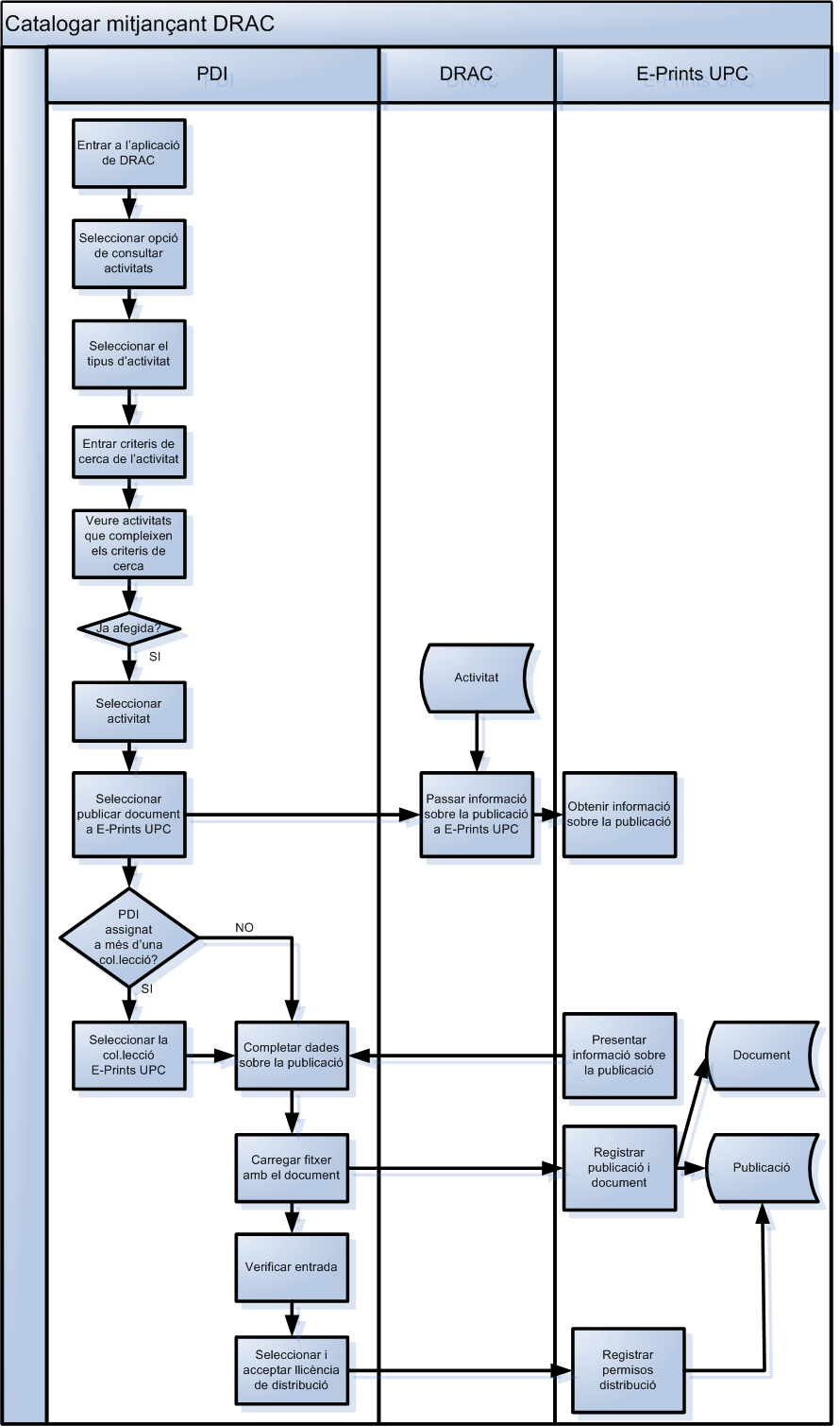
En la imatge següent es pot trobar descrit els passos necessaris per fer la catalogació d'una publicació mitjançant l'aplicació de DRAC. Aquesta catalogació permetrà pujar el fitxer que conté el text complet de la publicació al repositori E-Prints UPC, i també la selecció i acceptació de la llicència de distribució del document.


Comparteix: