Generar memòries
En la versió DRAC 1.1 el personal de suport de les unitats i responsables dels grups de recerca i grups de recerca acreditats (CER i TECNIO) podran extreure la memòria de la seva unitat en 4 formats diferents d'arxiu:
- XML: metallenguatge estàndard per a l'intercanvi d'informació entre diferents plataformes.
- RTF: llenguatge creat per a l'intercanvi d'informació entre diferents programes d'edició de text.
- PDF(Adobe): és un format d'emmagatzematge de documents multiplataforma.
- ODT(OpenOffice)*: es un format de fitxer estàndard desenvolupat per aplicacions ofimàtiques.
*En cas de voler editar el fitxer en format OpenOffice, s'ha de guardar el fitxer prèviament o prèmer a sobre del document el botó dret del mouse i escollir la opció "Editar", altrament només es mostrarà en mode lectura.
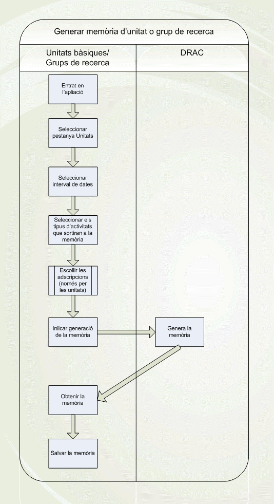
A continuació es troba la descripció del flux de processos per a la generació de currículums i per fer que una determinada activitat no aparegui en un currículum.

- XML: metallenguatge estàndard per a l'intercanvi d'informació entre diferents plataformes.
- RTF: llenguatge creat per a l'intercanvi d'informació entre diferents programes d'edició de text.
- PDF(Adobe): és un format d'emmagatzematge de documents multiplataforma.
- ODT(OpenOffice)*: es un format de fitxer estàndard desenvolupat per aplicacions ofimàtiques.
*En cas de voler editar el fitxer en format OpenOffice, s'ha de guardar el fitxer prèviament o prèmer a sobre del document el botó dret del mouse i escollir la opció "Editar", altrament només es mostrarà en mode lectura.
A continuació es troba la descripció del flux de processos per a la generació de currículums i per fer que una determinada activitat no aparegui en un currículum.

Comparteix: